
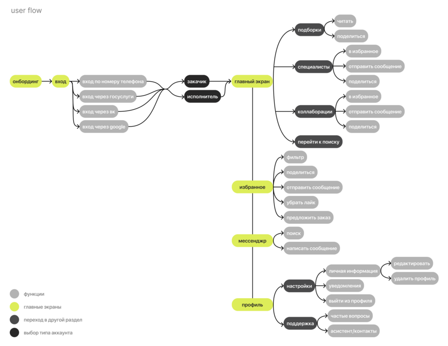
Projectly is a platform for searching for designers and customers. Using performance service mechanics, the app connects talent to projects.







During the design of the prototype, the interface changed slightly: errors were taken into account and auxiliary screens were added